CN
EN
首页
产品展示
手术包
医用耗材类
医用防护类
原材料
消毒及洗护产品
关于我们
公司简介
企业理念
CEO承诺
企业资质
工厂概况
实验室检验
合作伙伴
质量体系
物料管控
研发设计
生产检验
灭菌监控
新闻中心
公司新闻
行业新闻
投资者关系
基本情况
公告信息
公司制度
法律法规
联系我们
联系方式
当前位置:
首页
>
质量体系
>
生产检验
质量体系
物料管控
研发设计
生产检验
灭菌监控
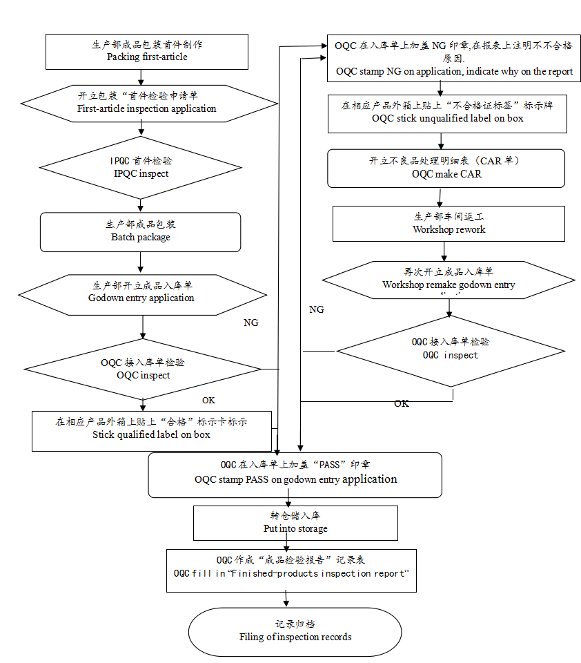
成品检验管控流程图
新闻来源: 发布时间:[2017-07-13]
成品检验管制流程图
Flow chart of outgoing inspection
返回